Thoughts on Ng Models rewards ?

I think they said something about production plans. I made a mock-up of what I would do if I were NG and I included commissioning/requesting a model.
Maybe reg. recommendations? I know JC sometimes does that, if there's enough demand.
 
It will definitely be interesting to see which route they take in terms of "participating in production plan arrangement" and "new moulds creating" as they like to call it. So far NG has been fairly active in terms of taking suggestions and requests, but now, chances are they are probably overwhelmed as their inboxes are flooded with them on a daily basis.

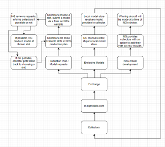
I took some time going through your flowchart, and although complex, it could be viable. At the end of the day, those that are willing to commit their time (like me) will be able to follow through, and this will hopefully narrow down their pool of release requests. Giving back to the "frequent flyers" would definitely enhance their customer service. Again, most of the complexity is on NG's end, and if they are open to developing this system I will participate with pleasure.

However I doubt contributing to new moulds is a good idea for a CRP benefit as it's an expensive, long-term process; gauging demand and getting feedback for moulds should be open to a wider audience rather than relying on a selected few, quite frankly based on the number of purchases.
 
Last edited:
It will definitely be interesting to see which route they take in terms of "participating in production plan arrangement" and "new moulds creating" as they like to call it. So far NG has been fairly active in terms of taking suggestions and requests, but now, chances are they are probably overwhelmed as their inboxes are flooded with them on a daily basis.

I took some time going through your flowchart, and although complex, it could be viable. At the end of the day, those that are willing to commit their time (like me) will be able to follow through, and this will hopefully narrow down their pool of release requests. Giving back to the "frequent flyers" would definitely enhance their customer service. Again, most of the complexity is on NG's end, and if they are open to developing this system I will participate with pleasure.

However I doubt contributing to new moulds is a good idea for a CRP benefit as it's an expensive, long-term process; gauging demand and getting feedback for moulds should be open to a wider audience rather than relying on a selected few, quite frankly based on the number of purchases.
I also agree that it could be viable. Maybe less complex than NG's version. For the last part you said, maybe they can have a select few choose new moulds for us once every year. Then once 1 year passes they begin counting up the votes and then they could make a top 5 list of requested moulds. After that they can open up another section of their website where people are able to vote for what they want. That way NG can still achieve part of what they said in those cards while allowing the community to participate. Though maybe I just thought this out because I want NG to make a MD80 over more modern aircraft heh.
 
It will definitely be interesting to see which route they take in terms of "participating in production plan arrangement" and "new moulds creating" as they like to call it. So far NG has been fairly active in terms of taking suggestions and requests, but now, chances are they are probably overwhelmed as their inboxes are flooded with them on a daily basis.

I took some time going through your flowchart, and although complex, it could be viable. At the end of the day, those that are willing to commit their time (like me) will be able to follow through, and this will hopefully narrow down their pool of release requests. Giving back to the "frequent flyers" would definitely enhance their customer service. Again, most of the complexity is on NG's end, and if they are open to developing this system I will participate with pleasure.

However I doubt contributing to new moulds is a good idea for a CRP benefit as it's an expensive, long-term process; gauging demand and getting feedback for moulds should be open to a wider audience rather than relying on a selected few, quite frankly based on the number of purchases.
You make very good points. Like @Aviation Enjoyer, I think having the community vote on moulds is the best idea, and then leave it up to Richard to review it and the broader community to help out as well.
 
You make very good points. Like @Aviation Enjoyer, I think having the community vote on moulds is the best idea, and then leave it up to Richard to review it and the broader community to help out as well.
If Richard was the guy to make the final decisions on which moulds should come out, I'd be so happy because that means even more classic aircraft to the market! Now I really want a NG MD80 to replace my Gemini one.
 
If Richard was the guy to make the final decisions on which moulds should come out, I'd be so happy because that means even more classic aircraft to the market! Now I really want a NG MD80 to replace my Gemini one.
In that case there would only be classics! :ROFLMAO: Not that I would be complaining, but modern aircraft do sell well.
 
In that case there would only be classics! :ROFLMAO: Not that I would be complaining, but modern aircraft do sell well.
Well true, but NG already has a decent 777, 787, 737, A320 and A330 mould (then so on) so maybe within that time span we could get a lot of classics until Richard goes into retirement. Or what NG could do is they could make 3-4 new moulds a year if they are capable of doing so. One could be the most needed mould reworks on their current moulds, most needed moulds that other manufacturers are failing to produce in quality then the rest is up to us. That way if they do make Richard the final choice guy then us retro collectors are happy, modern airliner people might be happy (and NG already has a lot of modern airliners) and then us retro collectors could be happy! Though I hope NG does the 80's-90's era aircraft as that's what I'm collecting at the moment.
 
Well true, but NG already has a decent 777, 787, 737, A320 and A330 mould (then so on) so maybe within that time span we could get a lot of classics until Richard goes into retirement. Or what NG could do is they could make 3-4 new moulds a year if they are capable of doing so. One could be the most needed mould reworks on their current moulds, most needed moulds that other manufacturers are failing to produce in quality then the rest is up to us. That way if they do make Richard the final choice guy then us retro collectors are happy, modern airliner people might be happy (and NG already has a lot of modern airliners) and then us retro collectors could be happy! Though I hope NG does the 80's-90's era aircraft as that's what I'm collecting at the moment.
Yep! That sounds amazing. When I said modern aircraft I really meant aircraft like the Chinese market, such as the recent AG600M. NG has got the mainstream modern types pretty well covered, but if Richard did get the final say, we wouldn't get moulds like a 767, or a DC-10, because AC already has near-perfect moulds for those. I don't think we need a DC-10 or 767 from NG either, I am happy with the excellent range and moulds AC gives us.
 
In that case there would only be classics! :ROFLMAO: Not that I would be complaining, but modern aircraft do sell well.
Even as a modern aircraft enjoyer, I don't really see any future direction for NG other than classics. They already have/will have all the major modern widebodies except the 767 and A340, and I don't see the point of an A380 given AV400's excellent new mould. I'd personally love some quasi-modern types like the A300, or Soviet freighters like the AN-124 and 225.
 
Even as a modern aircraft enjoyer, I don't really see any future direction for NG other than classics. They already have/will have all the major modern widebodies except the 767 and A340, and I don't see the point of an A380 given AV400's excellent new mould. I'd personally love some quasi-modern types like the A300, or Soviet freighters like the AN-124 and 225. We're long overdue for quality 400-scale moulds of those aircraft.
Yep! I see the point in making those quasi-modern aircraft, I think the 767 falls into that category too. I would love to see NG go down the AN-124 and -225 paths, though I would be scared of the prices at my local retailer if they are selling 777s for $119AUD. 😬
 
Yep! I see the point in making those quasi-modern aircraft, I think the 767 falls into that category too. I would love to see NG go down the AN-124 and -225 paths, though I would be scared of the prices at my local retailer if they are selling 777s for $119AUD. 😬
Jesus, that's a lot for a 1:400. Speaking of 777s, I really do hope NG modifies the APU. It's an uncharacteristic miss considering their usual standards for replicating tiny details - just look at their aerials and the 747SP's APU. Still can't wait to get my Garuda next month.
 
Yep! That sounds amazing. When I said modern aircraft I really meant aircraft like the Chinese market, such as the recent AG600M. NG has got the mainstream modern types pretty well covered, but if Richard did get the final say, we wouldn't get moulds like a 767, or a DC-10, because AC already has near-perfect moulds for those. I don't think we need a DC-10 or 767 from NG either, I am happy with the excellent range and moulds AC gives us.
Yeah from photo's I agree that DC-10's and 767's are covered by Aeroclassics. If NG started releasing more Chinese Aircraft for us I would most likely get them once I am done collecting classics or if I am able to get both classics and Chinese Aircraft at the same time since Comac aircraft has kind of been one of my earlier collecting goals. Or even better I can move onto props as those things are also very very pretty.
 
Jesus, that's a lot for a 1:400. Speaking of 777s, I really do hope NG modifies the APU. It's an uncharacteristic miss considering their usual standards for replicating tiny details - just look at their aerials and the 747SP's APU. Still can't wait to get my Garuda next month.
Yeah it really is. I think I could get myself 2 NG's online along with a coupon code for that much.
 
Jesus, that's a lot for a 1:400. Speaking of 777s, I really do hope NG modifies the APU. It's an uncharacteristic miss considering their usual standards for replicating tiny details - just look at their aerials and the 747SP's APU. Still can't wait to get my Garuda next month.
Yep. It fluctuates with the US dollar, so if it changes it will go down. Plus we have really bad inflation in Australia at the moment so that doesn't help.
 
Yeah from photo's I agree that DC-10's and 767's are covered by Aeroclassics. If NG started releasing more Chinese Aircraft for us I would most likely get them once I am done collecting classics or if I am able to get both classics and Chinese Aircraft at the same time since Comac aircraft has kind of been one of my earlier collecting goals. Or even better I can move onto props as those things are also very very pretty.
Props are stunning, but we have AC to cater for those. And AC knocks them out of the park. NG have been pretty good about making modern Chinese aircraft, I would love to see some older ones though.
 
Yep. It fluctuates with the US dollar, so if it changes it will go down. Plus we have really bad inflation in Australia at the moment so that doesn't help.
Ouch. And then we also have a possible CX L1011 from NG so that probably will make your wallet suffer very harshly.
 
Top